首页
基金会简介
基金会简介
章程
组织机构
历任领导及理事会合影
历史回顾
会徽含义
管理制度
公益项目
公益项目
公开募捐活动
新闻中心
通知公告
机构动态
科普知识
政策解读
党组织建设
信息公开
年度工作报告全文
审计报告
个人汇款爱心捐款
关联方信息
捐赠方查询
公益慈善项目收入与支出
秘书长简介
首页
基金会简介
基金会简介
章程
组织机构
历任领导及理事会合影
历史回顾
会徽含义
管理制度
公益项目
公益项目
公开募捐活动
新闻中心
通知公告
机构动态
科普知识
政策解读
党组织建设
信息公开
年度工作报告全文
审计报告
个人汇款爱心捐款
关联方信息
捐赠方查询
公益慈善项目收入与支出
秘书长简介
通知公告
机构动态
科普知识
政策解读
首页
>
新闻中心
>
机构动态
中国医学基金会举办“公益与商业的平衡”专题法务培训
2025-10-24
2025年度胸外科科研学术研讨会在北京友谊医院顺义院区圆满落幕
2025-11-24
招募 | 爱肺万里行-山西省武乡县低剂量CT肺结节(肺癌)筛查项目
2024-11-15
中国医学基金会—爱在重阳健康公益行主题公益活动温情落幕
2025-10-20
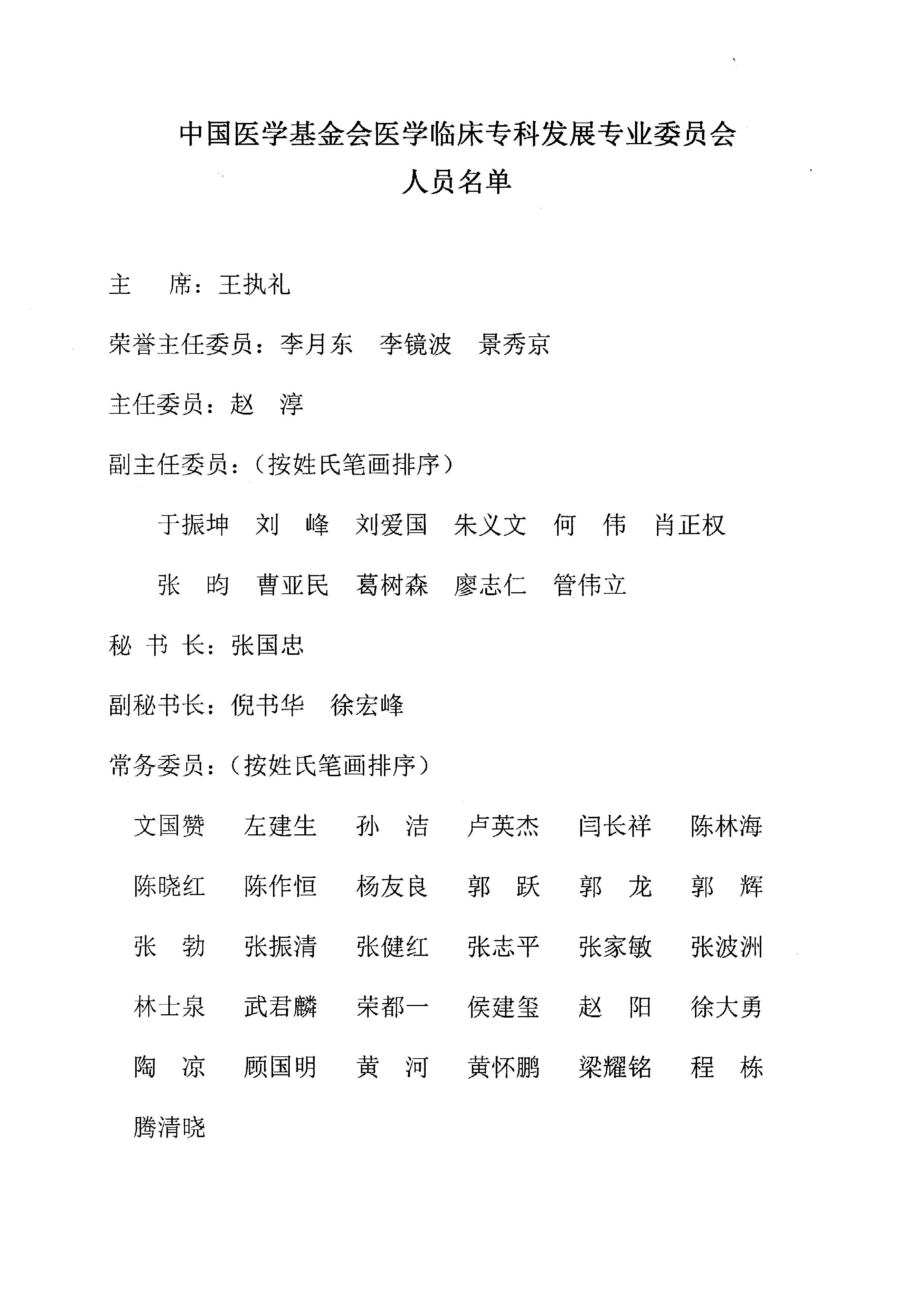
关于同意成立中国医学基金会医学临床专科发展专业委员会的批复及人员名单
日期:2020-12-31 文章来源:
上一篇:中国医学基金会召开第七届理事会第十一次会议
下一篇:中国医学基金会召开第七届理事会第十次会议
返回
我要
捐款