2025-10-13
2025-07-14
2025-07-21
2025-06-30
10月22日,十四届全国人大常委会第六次会议分组审议慈善法修正草案。修正草案共28条,进一步规范了慈善组织和慈善信托运行、完善了公开募捐制度等。
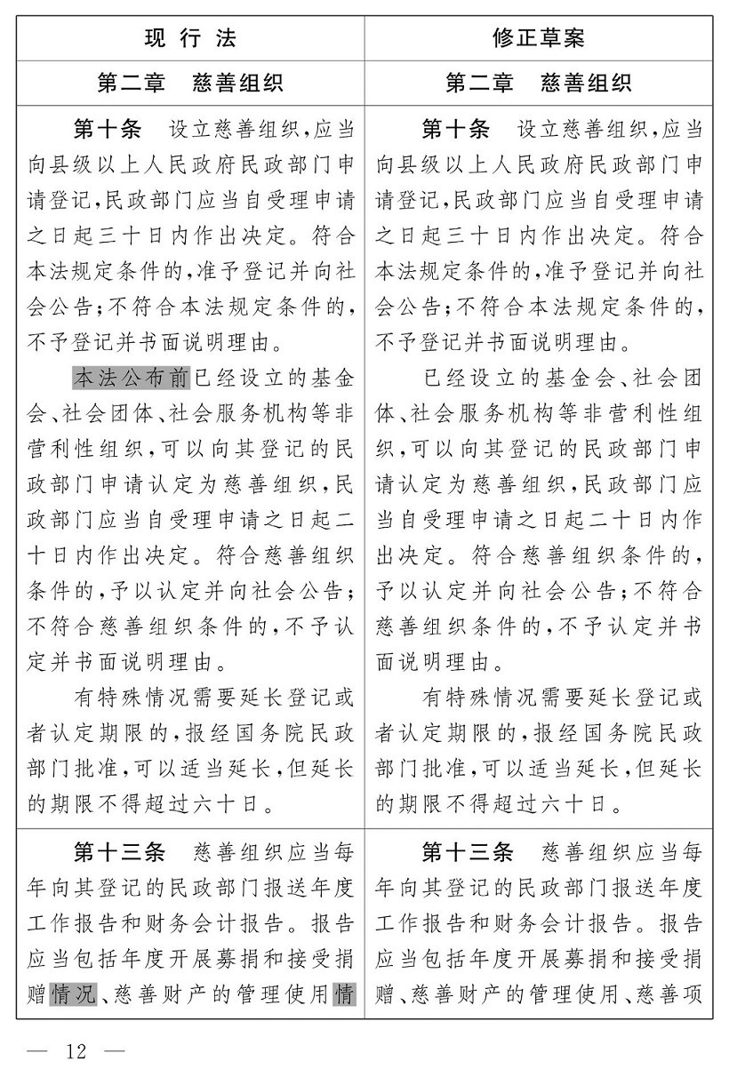
据介绍,十三届全国人大常委会第三十八次会议对慈善法修订草案进行了初次审议。宪法和法律委员会根据各方面意见,对法律修改方式进行调整,不采用修订方式对现行慈善法作出全面修改,采用修正方式对现行法的部分内容进行修改完善,在保持现行法基本制度总体稳定的前提下,总结实践经验,对较为成熟或者有基本共识的内容作出必要修改。修正草案进一步规范慈善组织和慈善信托运行;在完善公开募捐制度方面,修正草案降低慈善组织申请公开募捐资格的年限要求;在规范个人求助行为方面,修正草案明确个人因疾病或者其他原因导致家庭经济困难、向社会发布求助信息的,求助人和信息发布人应当对信息真实性负责,个人求助网络服务平台应当承担信息查验义务。
附慈善法修正前后对照表:















