2025-06-05
2024-08-05
2024-08-07
2025-07-14
2024-07-15
2024-01-17
2024-10-25
2024-05-20
2023-11-02
信息来源:汤昔康
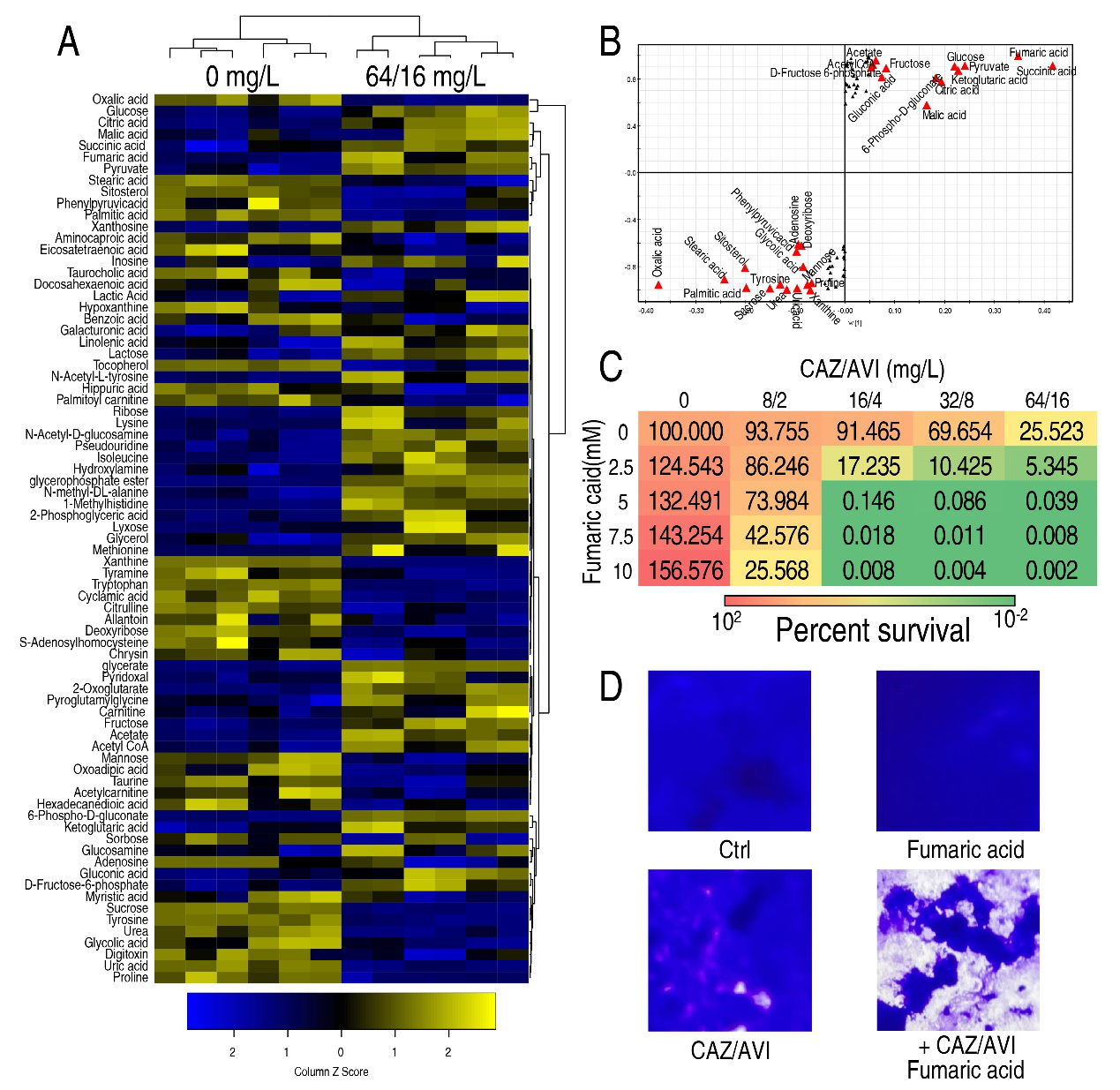
早在2017年,耐药的肺炎克雷伯菌(KP)已被WHO定为迫切需要研制新药进行防治的超级耐药菌。然而,KP耐药形势日益严峻,目前对新上市的头孢他啶/阿维巴坦(CAZ/AVI)全球耐药率已高达7.3%~9.7%。为此,多国号召正视CAZ/AVI耐药KP菌株带来的巨大公共卫生威胁。
近年来,代谢组与细菌耐药的关系逐渐被重视,有研究证实利用关键代谢物增强现有抗菌药物的杀菌效率,实现重编代谢逆转耐药。汤昔康课题组发现耐药KP对CAZ/AVI存在特异性代谢响应模式,根据差异代谢组筛选关键代谢物,其中富马酸可以增强CAZ/AVI对耐药KP浮游菌和生物膜菌的杀菌效率。该发现将为控制耐药KP引起的难治感染带来新的治疗策略。
